发表于:广西
转发收藏!广西国庆假期景区优惠活动来啦
时间:2024-10-02
编辑:田林县图书馆
浏览:0

广西国庆假期景区优惠活动来啦!

100余家景区,

各种优惠政策与活动等你来!


优惠活动内容

(包括但不限于门票打折、免门票、

穿民族服饰进景区优惠、参加活动优惠等;具体执行以景区最新公告为准)


▲图源/猫儿山景区

▲通灵大峡谷 图/小红书 皓蜀黍

▲西溪温泉



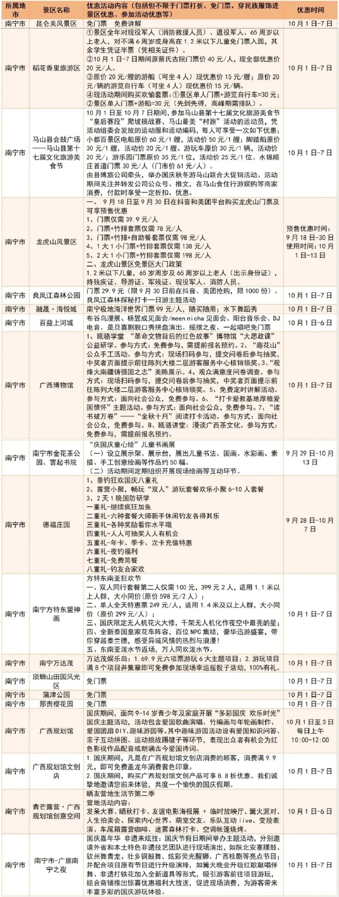
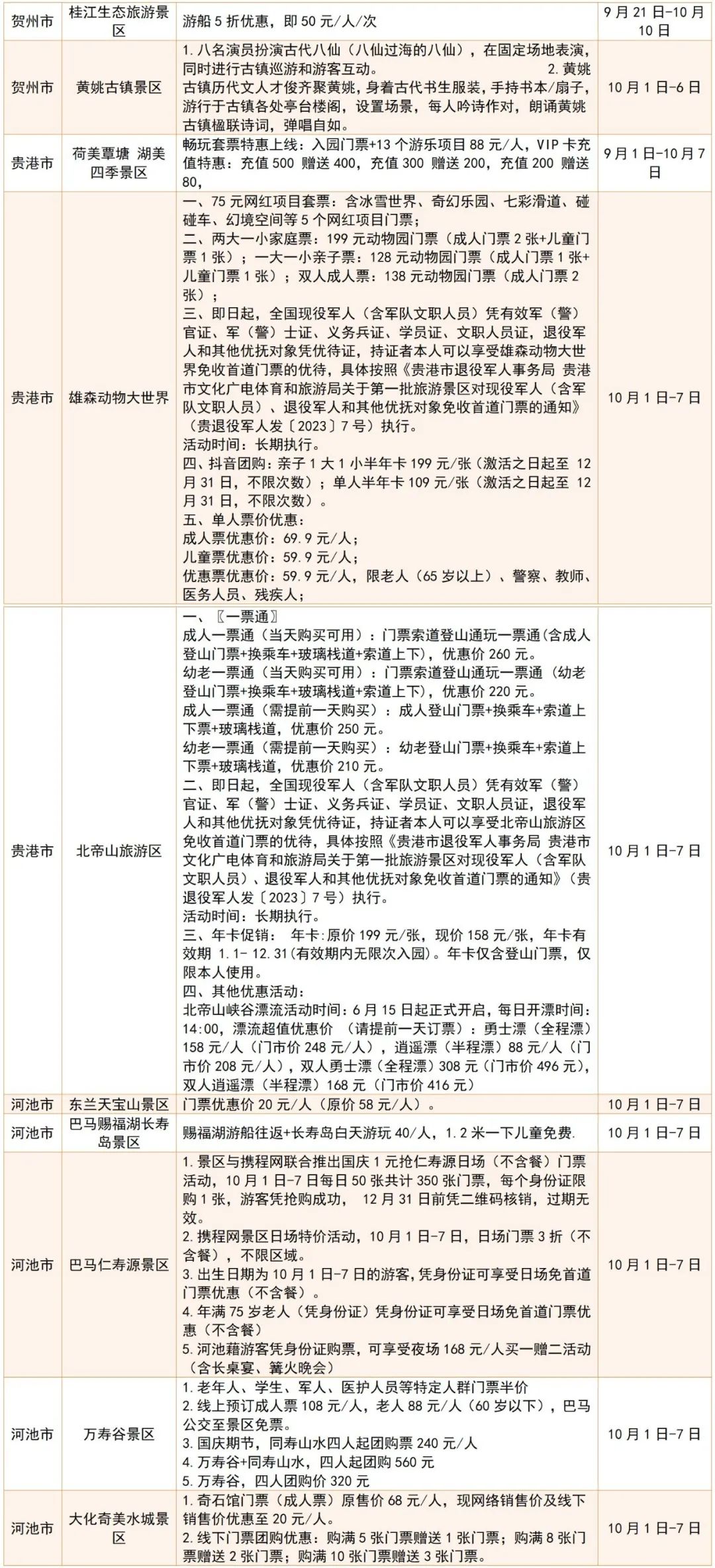
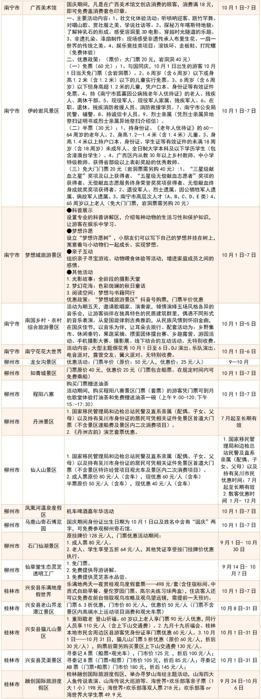
广西国庆假期景区优惠活动统计表



点分享
点收藏
点在看
点点赞
内容举报 / 纠正
扫一扫在手机打开当前页
.
—— 好的作品,需要你的点赞鼓励 ——
.
.
田林县图书馆
DENZLINZ YEN DUZSUHGVANJ
田林县图书馆版权所有
工作QQ:515437219
工作邮箱:tltsg123@163.com
工作电话:0776—7220956
工作地址:广西百色市田林县乐里镇新安街14号
技术支持:广西广图网络科技有限公司

.

微信公众号

.

微信小程序

.

广西公共图书馆

2018 - 2026 © tianlin.gxlib.cn All Rights Reserved . 桂ICP备19008529号 . 桂公网安备45010702001461号 . 统计代码
.